
一、功能描述
客户可通过任意一张本行借记卡(非94开头)自助注册开通手机银行,该借记卡将自动成为手机银行下挂的普通账户。如客户已通过本行柜面完成手机银行注册,则可直接进行登录。
二、注意事项
(一)用不存在的卡号、非本行的卡号进行注册,即提示此账号不存在。
(二)使用未激活、挂失或注销等非正常状态的借记卡无法进行注册。
(三)客户已注册手机银行,但使用非注册卡激活时,会提示报错“请使用您的手机银行注册卡进行绑定”。客户未注册手机银行,使用任一借记卡激活时,自动跳转至自助注册流程。
(四)若借记卡查询密码错误输入超过三次则查询密码将被锁定。
(五)证件类型和证件号码需匹配。
(六)注册时输入的认证手机号为柜面签约时绑定的手机号码,此号码为此后进行的业务中接收短信验证码的号码。
(七)已开通网银的客户注册时可以使用网银密码为登录密码,未开通网银的客户只能使用独立密码。
(八)登录密码为8-20位字母数字组合密码。
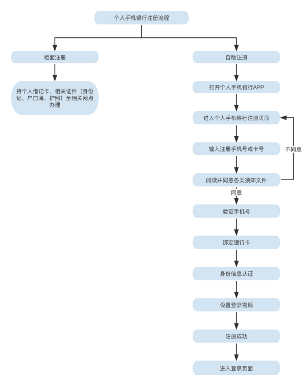
三、操作步骤
进入个人手机银行客户端,点击“我的”页面或选择功能菜单时,系统会检测客户信息。如果客户端没有检测到个人用户的信息,则自动跳转到注册页面;若之前已在该手机上使用过手机银行,则直接跳转到登录界面。
自助注册
1、进入手机银行,点击“我的”页面或选择功能菜单,进入注册页面

2、输入手机号/卡号,选择同意隐私政策保护框、点击“注册/登录”,进入验证手机号页面。


3、通过手机号登录注册客户验证手机号后进入绑定银行卡页面。

4、录入身份认证信息(姓名、证件号),并点击下一步。

5、录入登录密码信息(登录密码、确认登录密码),点击下一步。

6、完成注册。
